Instance Verification Kit (IVK)
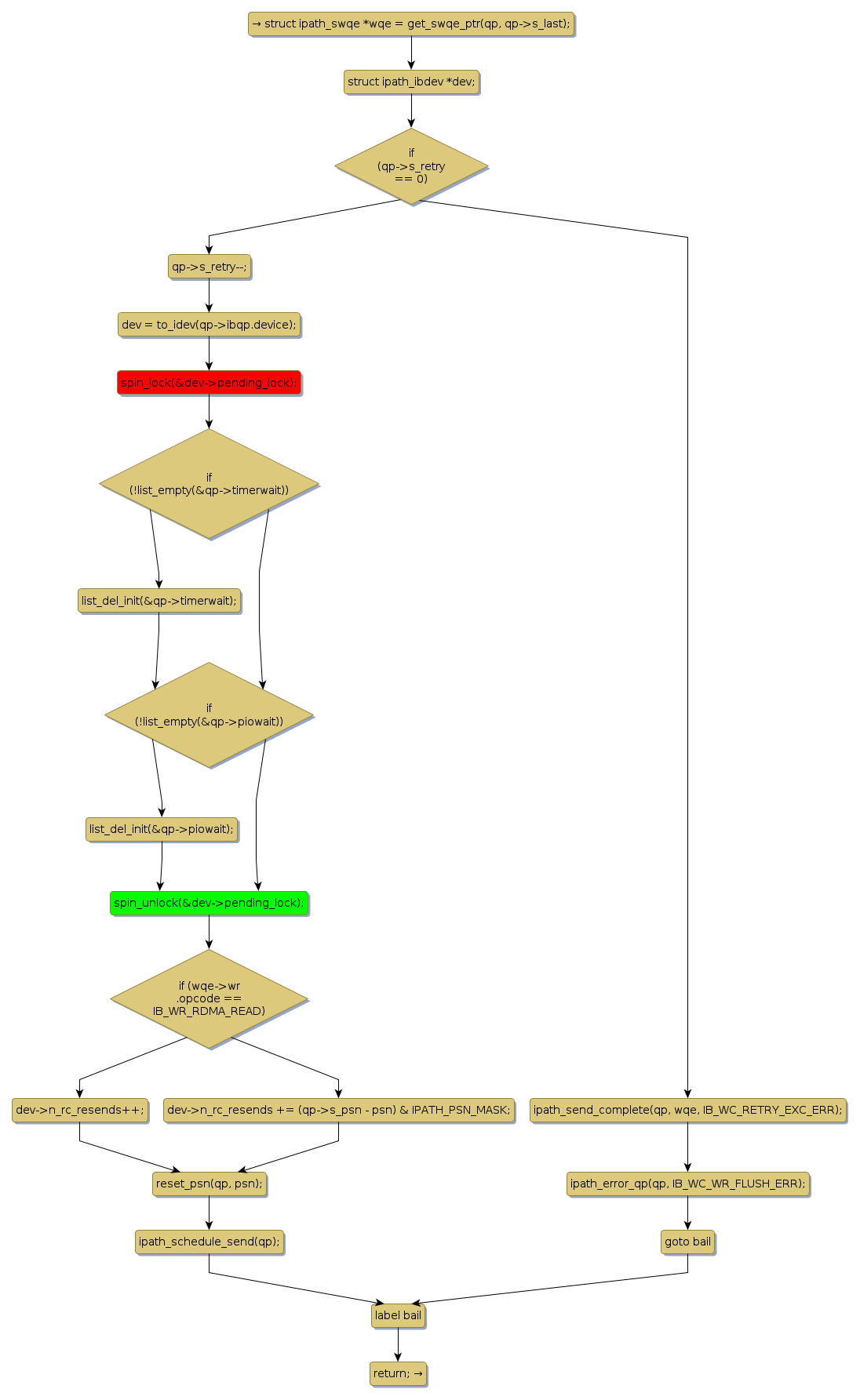
spin lock @ [22326+30+/linux-3.19-rc1/drivers/infiniband/hw/ipath/ipath_rc.c]
Instance Signature: pending_lock
|
The Matching Pair Graph:
|
|
Function Name
|
Control Flow Graph (CFG)
|
Events Flow Graph (EFG)
|
Source Correspondence
|
|
ipath_restart_rc
|
|
|
[21892+16+/linux-3.19-rc1/drivers/infiniband/hw/ipath/ipath_rc.c]
|